Nuestro servicio
HAZOP, ÁRBOL DE FALLOS, FMEA, ÁRBOL DE SUCESOS
Análisis de árbol de fallos, HAZOP, de árbol de suceso, y de modos de fallo y sus efectos
Análisis de riesgos, análisis fundamentado; nuestros servicios para diseñadores de sistemas
Utilizamos a los sigientes métodos al examinar el fallo y la confiabilidad de las sistemas técnicas y al determinar el nivel de seguridad requerido:
CEI 61882 - HAZOP (análisis de riesgos y operabilidad)
CEI 60812 - FMEA (análisis de modos de fallo y sus efectos)
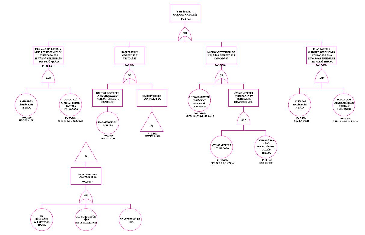
CEI 61025 - FTA (análisis de árbol de fallo)
CEI 62502 - ETA (análisis de árbol de suceso)
LOPA (estratos de análisis de protección)
¿Cuándo y cómo puede ser necesario un análisis de HAZOP o árbol de fallo?
El análisis de HAZOP, árbol de fallo,
árbol de suceso, modos de fallo y sus efectos no siempre es pedido por el cliente, sino los usamos comoparte de la ejecución.
Un análisis de seguridad industrial contiene en la mayoría un capítulo de algún tipo de análisis de riesgos estándar.
Un análisis de riesgos estándar es principalmente método de detección y evaluación sistemético del amenazas del proceso.
En el caso cuando el riesgo viene de proceso, el análisis contiene obligatoriamente algún tipo de análisis de riesgos.
Utilizamos a los métodos HAZOP, FMEA, FTA, ETA, LOPA combinado porque estos métodos tienen las ventajas y desventajas diferentes.

Ejemplo de una hoja de HAZOP
Se puede decir que con análisis HAZOP, árbol de fallo, árbol de suceso o modos de fallo y sus efectos generalmente es posible detectar los estados peligrosos posibles de cualquier sistema y especificar a la frequencia y la gravidad del estado.
¿En qué caso puede ser que un análisis HAZOP no es obligatorio por ley pero es requisito por el diseñador o la compañía (o las autoridades)?
- Diseño y ejecución según las normas CEI 61508 o CEI 61511.
- Para decidir que las soluciones de seguridad aplicadas son suficientes para la protección del sistema o proceso.
- Para detectar a las causas de un accidente ocurrido.
¿Cuándo y dónde son las normas CEI 61508 y CEI 61511 aplicables?
La norma CEI 61508 es de sistemas electrónicas o programables (E/E/PES). CEI 61511 es de sistemas de instrumentos de seguridad.
El uso típico de estas normas es
la seguridad del proceso y tecnologías las que contienen o en las que se utiliza sustancias peligrosas, además:
* sistema de alarma contra incendios y sensores de gas,
* seguridad contra explosiones,
* sistemas fijos de protección contra incendios,
* interruptores de sistemas en caso de emergencia,
* sistemas de freno de emergencia.
Las normas CEI 61508 y CEI 61511 son válidas para sistemas críticas de seguridad en la mayoría.
Para centrales eléctricas es válida la norma CEI 61513.
Para decidir si se necesita instrumentos de seguridad se utiliza análisis HAZOP (u otro análisis de riesgio equivalente).
Los otros requisitos de la norma CEI 61511 se aplica cuando es necesario tener instrumentos de seguridad para la defensa de la sistema.
¿Cómo es la relación entre las normas de protección de los sectores y las normas CEI 61508 y CEI 61511?
A las normas CEI 61508 y CEI 61511 hay que usar siempre con las normas de protección de los sectores. El cumplimiento normativo de las normas CEI 61508 y CEI 61511 forma parte de la práctica de ingeniería.
Al diseñar o hacer cambios en sistemas críticos de seguridad hay que comprobar siempre si es necesario tener instrumentos de seguridad. El no cumplimiento de las normas CEI 61508 y CEI 61511 puede causar resultados graves en los siguientes casos (fuera de la seguridad realizada no conocida de la sistema):
- al determinar la responsabilidad en un accidente de trabajo o accidente industrial
- en preguntas de garantía de seguridad técnica despues de la construcción
En la construcción de sistemas técnicas hay que utilizar la mejor técnica disponible, para asegurarse de la seguridad de la sistema.
¿Hay que hacer corresponder las sistemas ya funcionadas a las normas CEI 61508 y CEI 61511? Soll ein schon im Betrieb stehendes System den Standarden IEC 61508 und IEC 61511 rückwirkend entsprechen?
No, la norma es válida a instalaciones y desarrollos nuevas. La primera edición de la norma CEI 61508 es de 1998 y la de la CEI 61511 es de 2005.
¿Se refiere la norma a casos en que se propone reconstruir un sistema existente?
Si, al reconstruir un sistema hay que corresponden a las normas.
Servicios relacionados
Análisis HAZOP, estudio HAZOP
Hacer análisis HAZOP, estudio HAZOP según las normas CEI 61508 y CEI 61511 o independientemente.
Análisis de árbol de fallo, árbol de suceso
Hacer análisis de árbol de fallo, árbol de suceso según las normas CEI 61508 y CEI 61511 o independientemente.
Análisis fundamentado, análisis de riesgos
Hacer análisis fundamentado, análisis de riesgos con los métodos análisis de árbol de fallo, HAZOP, árbol de suceso y de modos de fallo y sus efectos.
Análisis de riesgos industrial
Hacer análisis de riesgos industrial según las Directivas 96/82/EC y 2012/18/EU. más...



